
秦皇岛鹏翼智能科技有限公司
8 年
白金会员
白金会员
已认证
400-810-0069转3353
获取底价
提交后,商家将派代表为您专人服务

秦皇岛鹏翼智能科技有限公司
白金会员
已认证
颜料色浆生产线 -智能型生产车间选鹏翼智能,众多案例,专业定制!
鹏翼智能 2025/05/10 | 阅读:1167
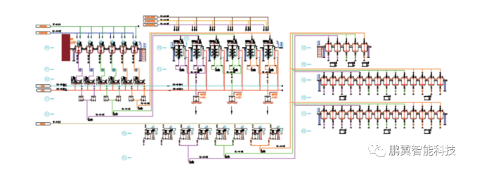
产品配置单: 方案详情:
颜料色浆 生产制造工艺系统 ![]() (1)先是配料预混合,即按照工艺配方规定的数量将分散颜料和溶剂计量加入到预混合罐中,开动高速搅拌设备将其混合均匀,然后在搅拌状态下加入配方量的分散助剂和颜料,再加入消泡助剂,提高高速分散机的转速,进行充分的润湿和预分散。
(3)检测色浆的外观、光泽、粘度等性能,得到合格的色浆,存放于色浆桶中。
研磨设备 纳米棒销式砂磨机
● 耐磨、耐用、稳定 双端面集装式机械密封,更加稳定的机械性能,提升设备耐久性; ● 温度可控 陶瓷转子及筒体良好的导热性能及三重冷却系统,可严格控制成品温度,适用于温度敏感型物料; ● 智能化设备 精准的零部件加工,各部件的精密配合,保证设备运行的平稳,无振动,无噪音; ● 线速度高 强劲的剪切力; ● 变频控制 实现能源及成本节约。 单机设备 智能型生产工厂 相关产品 更多
相关方案 更多
鹏翼智能砂磨机解决船舶涂料研磨方案
船舶漆
2025-12-30
鹏翼智能砂磨机提升色浆品质
水性涂料
2025-12-23
鹏翼智能实验室纳米材料砂磨机
纳米材料
2025-12-19
鹏翼智能棒销式纳米砂磨机在纳米硅行业的高效研磨解决方案
纳米硅行业
2025-12-11
|
请拨打厂商400电话进行咨询
使用微信扫码拨号